斗地主
学校斗地主
斗地主
斗地主概况
斗地主简介
现任领导
组织机构
规则制度
师资力量
教师风采
博士生导师
兼职教授
人才培养
本科生培养
研究生培养
国际联合培养
科学研究
科研管理
科研课题
科研团队
科研成果
科研获奖
科研基地
党建工作
组织生活
党务公开
理论学习
斗地主 工会
支部书记工作室
学团工作
学团动态
学团组织
学团规章
招生就业
招生信息
就业工作
优秀校友
常用下载
人事相关
教务相关
科研相关
学团相关
斗地主 相关
就业相关
工会相关
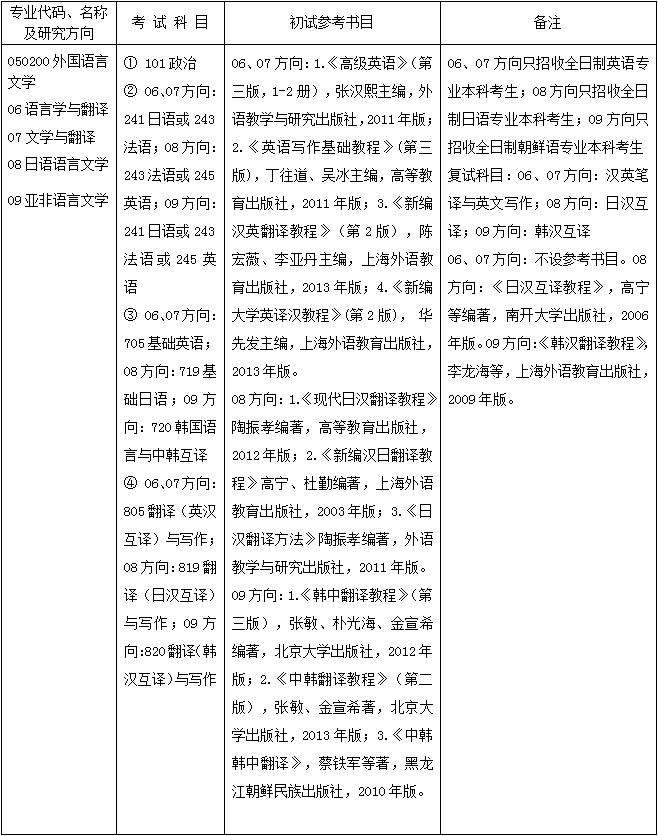
斗地主 2018年学术型硕士研究生招生专业目录及参考书目(全日制)
更新日期:2017-11-29
上一篇:
斗地主 2018年专业型硕士研究生招生专业目录及参考书目(全日制)
下一篇:
2016年斗地主 全日制硕士研究生报考相关问题解答